Accounts Payable Document Management - The Definitive Guide
Messy shared drives, 14-step folder paths, and unsearchable PDF scans – if that sounds like your Accounts Payable document management reality, you are not alone. Even firms running cloud ERPs still lose invoices, struggle with audit pulls, and waste hours searching for backup. This in-depth guide lays out a modern blueprint for taming the paper beast—using AI, airtight workflows, and the Hyperbots Invoice Processing Co-Pilot.

Origins: Why Document Chaos Still Plagues AP
The average mid-market finance team handles 100s of different invoice formats, scatters backups across email, SharePoint, and filing cabinets, and retains them for seven years “just in case.” Legacy scanners capture images, but not context; ERP attachments store files, but not relationships.
Enter Accounts Payable document management software—platforms that prioritize capture, metadata, and workflow into one searchable, auditable system. Yet adoption lags because IT fears integrations, and AP leaders fear disruption. Let’s dismantle both myths.
Anatomy of a Best-in-Class AP Document Management System
A resilient AP document management system delivers five core capabilities:
Capability | Why It Matters | Hyperbots Advantage |
Omni-channel capture | Invoices by email, portal, EDI, or mobile | AI OCR with 99.8 % accuracy |
Smart indexing | Tags by vendor, PO, cost-centre, GL code | AI Agent-driven auto-classification |
Secure repository | Role-based, encrypted, SOC 2 compliant | Built-in audit trail & versioning |
Search & retrieval | Google-like queries return in < 2 sec | Semantic & keyword search blended |
Workflow links | Syncs with the AP workflow process & ERP | Real-time write-back to NetSuite, SAP, QuickBooks |
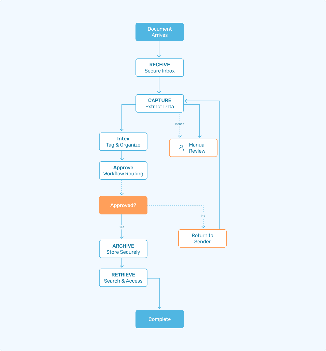
From Receipt to Retrieval—A Six-Stage AP Document Lifecycle
Hyperbots can automate Capture and Retrieve functions, the most error-prone hand-offs.
Receive – Email/EDI files land in a secure inbox.
Capture – AI extracts header & line-item data.
Index – Metadata tags are attached automatically.
Approve – Routed via policy-driven accounts payable workflow.
Archive – Immutable PDF & JSON stored for 7+ years.
Retrieve – One-click drill-down from GL entry to source document.

Each stage feeds the next, forming a self-healing payables process flow that grows smarter with every invoice.
Must-Have Features in Accounts Payable Document Management Software
Auto-renaming conventions that include vendor, date, and invoice number (#).
Retention scheduler that purges or transfers docs per policy.
Inline redaction for PCI or PII data before external sharing.
E-Signatures evidence embedded for digital approvals.
API-first design to plug into any AP automation workflow.
Hyperbots Spotlight: How the Co-Pilot Automates Every Stage

Traditional solutions stop at storage; Hyperbots fuses document control with transaction automation:
Inbound AI Gateway ingests Email, FTP, or direct upload.
Vision-Language Models classify invoices, credit memos, and even utility bills.
Bidirectional Connector Kit pushes documents and posting results back to NetSuite, SAP S/4HANA, Sage Intacct, Microsoft Dynamics BC, Epicor, Deltek, and QuickBooks.
Self-learning Tag Engine updates vendor master & GL codes when patterns shift.
Customer win: An electric vehicle infrastructure company using Hyperbots for all of their AP documents.
Compliance & Audit: Retention, Security, and e-Discovery
Requirement | Old-School Pain | Hyperbots Fix |
SOX evidence | Manual binders & screenshots | Immutable log linking each GL entry to a file hash |
1099/W-9 proof | Email search marathons | Vendor packets are stored alongside the invoice chain |
GDPR & CCPA | Risk of PII exposure | Field-level redaction + access logs |
Because every AP record is anchor-hashed, auditors can validate integrity without sampling, shaving 50% off of field-work hours during the Audit.
Implementation Roadmap & Change-Management Tips
Content inventory – Map emails, drives, and cabinets; quantify volume.
Taxonomy workshop – Agree on master tags: vendor, PO, project, etc.
Pilot ingestion – Run 90 days of invoices through Hyperbots’ sandbox.
Policy alignment – Sync retention rules with legal & compliance.
Full cut-over – Migrate live; freeze folder sprawl.
Continuous optimisation – Quarterly review hit rates and add new doc types (contracts, packing slips).
ROI Calculator: Hard Numbers Behind AP Document Automation
Assumptions for a company processing 250,000 invoices/year:
Cost Bucket | Manual Baseline | Hyperbots | Annual Savings |
Manual Processing labour | $7.00/invoice | $3.00 | $1.0M |
Early Payment Discounts | $40,000 | $240,000 | $200 K |
Late-payment fees | 0.5 % of spend | 0.05 % | $175 k |
Total | $1.375 M / year |
Payback < 6 months on subscription plus implementation fees.
Future Trends: Cognitive Search, Blockchain Receipts & Beyond
Vector databases will let you ask, “Show all invoices with eco-fees > $ 1,000.”
Self-healing metadata will auto-correct misfiled documents based on user behaviour. Hyperbots’ roadmap already pilots these features within its AP document management system.
Conclusion
Great accounts payable document management is the cornerstone of a touchless, audit-ready finance function. By adopting AI-driven accounts payable document management software like Hyperbots, you unlock:
80% faster retrieval
70% lower storage costs
100% linkage between transactions and supporting evidence
Ready to modernise your document stack? Book a 30-minute demo and download our migration checklist now.

